Producten Beschrijving
Vuurvaste grondstof bruin korund wordt gemaakt van hoge-kwaliteit-aluminiumerts door smelten, afkoelen, pletten, zeven en wassen met water bij hoge- temperaturen. Het heeft een hoge sterkte, uitstekende chemische stabiliteit, slijtvastheid, zuur- en alkalicorrosieweerstand en weerstand tegen hoge temperaturen. Bruin korund wordt veel gebruikt bij de productie van vuurvaste materialen, slijpstenen, schuurgereedschappen, chemische katalysatoren, elektrolytisch aluminium, ruimtevaart en andere gebieden.
Chemische samenstelling van bruin korund: Al2O3 groter dan of gelijk aan 95,0%, SiO2 kleiner dan of gelijk aan 1,0%, Fe2O3 kleiner dan of gelijk aan 0,3%, Na2O kleiner dan of gelijk aan 0,35%, CaO kleiner dan of gelijk aan 0,35%. Het heeft een hoge zuiverheid, lage oxiden, uniforme verdeling en goede kristalliniteit.
Het kan worden aangepast aan de behoeften van verschillende gebruikers. De belangrijkste specificaties zijn: 0-1 mm, 1-3 mm, 3-5 mm, 5-8 mm, enz.
ProductenParameters
|
Chemische samenstelling |
Al2O3 |
Groter dan of gelijk aan 95% |
|
Fe2O3 |
Minder dan of gelijk aan 0,3% |
|
|
TiO2 |
Minder dan of gelijk aan 3% |
|
|
SiO2 |
Minder dan of gelijk aan 1,5% |
|
|
Mosh-hardheid |
9 |
|
|
Soortelijk gewicht |
3,9-4,1 g/cm33 |
|
|
Smeltpunt |
1950 graden |
|
|
Maximale bedrijfstemperatuur |
1600 graden |
|
|
Kleur |
bruin |
|
ProductenVoordelen
(1) Hoge sterkte: bruin korund heeft een hoge hardheid, hoge dichtheid, hoge warme en koude sterkte, enz., En heeft een betere slijtvastheid en corrosieweerstand in ruwe omgevingen zoals hoge temperaturen en thermische stress;
(2) Bestandheid tegen zuur- en alkalicorrosie: Bruin korund presteert relatief goed in omgevingen met sterke zuur- en alkalicorrosie;
(3) Bestand tegen hoge temperaturen: bruin korund heeft een hoog smeltpunt, behoudt lange tijd een hoge temperatuur en is niet gemakkelijk te smelten;
(4) Uitstekende chemische stabiliteit: Bruin korund reageert minder met verschillende metalen en verbindingen en is een ideaal diëlektrisch materiaal;
(5) Uniforme deeltjesgrootteverdeling: De deeltjesgrootteverdeling van bruin korund is uniform, waardoor het ongeveer dezelfde -bolvormige diameter heeft, en uitstekende prestaties levert op het gebied van slijtvastheid, corrosieweerstand en prestaties bij hoge temperaturen;
(6) Hoge zuiverheid: De hoge zuiverheid en chemische stabiliteit van bruin korund kunnen ervoor zorgen dat het onschadelijk is voor mens en natuur.
(7) Slijtvastheid: bruin korund heeft een hoge hardheid, sterke slijtvastheid, uniforme deeltjesgrootte en een glad oppervlak;
ProductenToepassingen
(1) Productie van vuurvaste producten van bruin korund: Bruin korund kan worden gebruikt als de belangrijkste grondstof voor de productie van verschillende soorten geavanceerde vuurvaste materialen, zoals bakstenen met een hoog aluminiumoxidegehalte, asbest-vrije perovskietstenen, direct gebonden magnesiakoolstofstenen, amorfe vuurvaste materialen, enz.;
(2) Vervaardiging van keramische producten: Bruin korund kan worden gebruikt als de belangrijkste grondstof voor keramische glazuren, keramische grondstoffen en keramische edelmetaalpigmenten;
(3) Productie van slijpstenen, schuurgereedschappen en zandstraalmaterialen: Bruin korund kan worden gebruikt als een van de belangrijkste materialen voor de productie van hoogwaardige- slijpstenen, schuurgereedschappen en zandstraalmaterialen;
(4) Productie van cermets: Bruin korund kan worden gebruikt als de belangrijkste grondstof voor de productie van cermets en wordt veel gebruikt in de productieprocessen van aluminium, staal en chemisch ijzer;
(5) Productie van elektrische isolatiematerialen: Bruin korund kan worden gebruikt voor de productie van isolatiematerialen voor elektrische hoog-apparatuur, zoals transformatoren, elektrische industriële keramiek, enz.
(6) Andere gebieden: Bruin korund wordt veel gebruikt in coatings, chemische katalysatoren, raffinagekatalysatoren, ruimtevaart en andere gebieden.
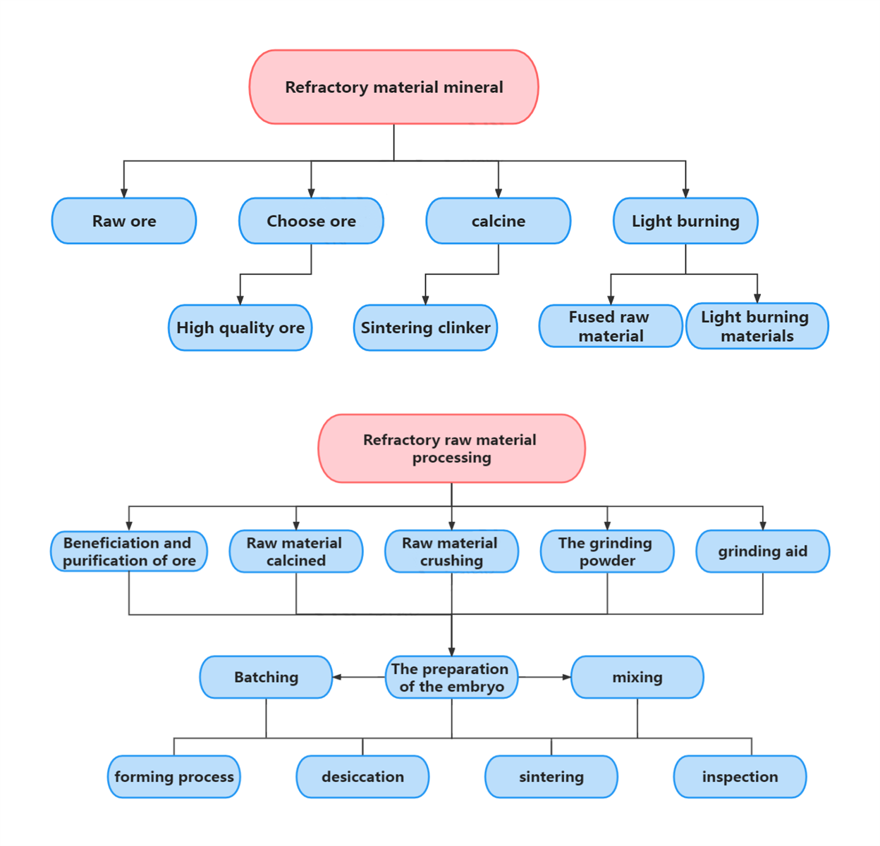
ProductenProductieproces

ProductenVerpakking en verzending

Wilt u een professionele leverancier vinden vanVuurvast bruin korund?
Wilt u een stabiele en geloofwaardige leverancier vinden?
Neem dan contact met ons op
Zibo Long Keter New Materials Co., Ltd.
Tel: +86-533-2808856
Mob/Whatsapp:+8618678181477
E-mail: sales@longketer.com
Nee. 6, Xinhuan East Road, Zhangdian District, Zibo, Shandong, China
Populaire tags: vuurvaste grondstof bruin korund, China vuurvaste grondstof bruin korund fabrikanten, leveranciers, fabriek
